top of page

Create Your First Project
Start adding your projects to your portfolio. Click on "Manage Projects" to get started
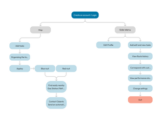
Spry - Drivers Delivery App.
In today's fast-paced world, efficient delivery services are crucial for businesses to meet customer expectations. Spry is a comprehensive mobile application designed to empower delivery drivers by optimizing their routes based on daily tasks, traffic conditions, and other relevant factors. This case study explores the development, features.
bottom of page









